技术支持
联系我们
安徽伟仪科技有限公司
电话:400 997 0788
传真:0551-63808023
地址:安徽省合肥市高新区大别山路1800号
邮编:230001
邮箱:w@weyii.com.cn
网址:www.weyii.com.cn
您当前的位置:首页 > 技术支持 > 气密资料

测试气路及原理—直压式

字体大小:[] [] []   阅读次数:1520   发布日期:2019-03-31

测试气路及原理—直压式

关键词:检漏仪、气密仪、气密检测仪、试漏仪

 

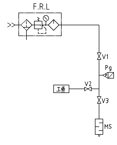
仪器通过向被测物(产品)内充入规定压力的压缩空气,然后根据其内部压力变化从而检测是否有泄漏及泄漏大小的原理。首先,检漏仪向被测物充入调压后的气体,然后停止充气进行保压,保压过程中通过高灵敏度压力传感器,测出因泄漏导致的压力降,即直压泄漏量。系统工作流程如下:

 

   

 

 

 

 

 

 

 

 

F.L.R— —减压过滤装置;  

V1— —气阀;

V3— —放气阀;

V2— —手动阀;   

Pg — —压力变送器器;         

MS— —消声器;

 

首先将V1、V2阀打开,V3阀关闭,检漏仪从气源向被测产品充入规定压力的压缩空气,然后将V1阀关闭,V2阀保持打开、V3阀保持关闭,经过一段时间的平衡后,被测产品内部压力变化也将进入平衡状态,接下来进入检测阶段即进行相应的泄漏值采集计算并给出被测产品测试合格与否信号